细胞快递员兼私人教练?浙大等团队打造会健身的生物混合软体微型机器人
再生医学的愿景中,细胞被期望能像特派修复员一样精准抵达损伤部位,高效执行修复任务。然而现实常是“细胞送不到、送到活不了、活了没功能”的三重困境。
传统细胞注射方式容易流失、难以定植,而新兴的微型机器人递送技术又往往只解决了运输问题,无法维持细胞活性与功能,细胞到了工地却不会干活,成了关键瓶颈。
如何让细胞在抵达病灶后不仅能存活,还能高效工作,甚至越练越强?
近日,浙江大学、马克斯·普朗克智能系统研究所、北京航空航天大学等多机构联合团队在《Science Advances》 上发表了一项突破性研究。他们开发了一种磁性软体穿孔毫米级微型机器人,创新性地融合了原位机械刺激与靶向细胞输送双重功能。
>
这种机器人不仅能将细胞精准运送至狭窄病灶区域,还能在抵达后对细胞进行规律的“收缩-放松”训练,显著增强肌肉细胞的功能,如同为细胞配备了一位随行的私人教练。
这项技术无需外接电源或复杂管线,仅通过外部磁场即可无线控制机器人运动、变形与刺激,并借助超声成像实现实时导航。在离体猪肝模型中,它成功穿越细至0.5毫米的胆管,完成了细胞薄片与3D水凝胶的精准递送。
这究竟是如何实现的?它又将为细胞治疗与组织工程带来怎样的变革?
▍细胞治疗之痛:送不到、活不好、干不动
基于细胞疗法被视为修复组织损伤、治疗退行性疾病的未来方向。传统方法多采用直接注射细胞悬液,但这种方式存在明显局限:
靶向性差:细胞易随体液流失,在病灶处浓度低。
存活率低:缺乏支撑结构与微环境信号,细胞难以存活与整合。
功能丧失:细胞在脱离原有生理环境后,往往迅速失去原有功能,如肌肉细胞失去收缩能力。
近年来,磁驱微型机器人被用于靶向递送细胞,但它们大多只是被动的运输载体,既无法提供细胞生长所需的生物物理信号,载细胞量也有限,难以满足临床治疗对细胞数量的高要求(通常需每平方厘米需要负载1×10⁶至2.5×10⁶个细胞)。
有没有可能造出一个既能“送”,又能“养”,还能“练”的智能细胞载体?
▍灵感来自肌肉锻炼:会健身的穿孔软体机器人
研究团队从人体肌肉锻炼中得到启发,就是通过周期性的收缩与放松,肌肉能增强力量、促进修复。他们设想:能否设计一个软体机器人,在输送细胞的同时,也能模拟这种锻炼过程,对细胞进行机械刺激?
于是,一种穿孔片状磁性软体毫米机器人诞生了。
它的材料采用软硅胶弹性体(PDMS)嵌入表面包裹二氧化硅的钕铁硼磁性微粒(NdFeB@SiO₂),兼顾柔韧性与磁响应性,生物相容性良好。
结构是由激光切割出六边形、方形或三角形穿孔图案,形成多孔结构。这些孔洞不仅减轻重量、增加柔顺性,更为细胞提供了攀附、生长和迁移的支架。
表面则通过化学方法在机器人表面共价结合纤连蛋白(fibronectin),显著促进细胞粘附与铺展。
如何驱动呢?设计采用磁驱原理,机器人预先磁化,在外加旋转或交变磁场下,磁性微粒产生扭矩,带动整个软体结构发生可逆的“收缩-松弛”形变,形变应变可通过有限元模拟精准预测。
换句话说,这个机器人就像一片轻薄的、带孔的智能磁贴。在外部磁场的指挥下,它既能在管道中像波浪一样起伏前进,也能像肌肉一样规律起伏,从而对搭载的不同形态细胞(二维细胞片层、三维细胞负载水凝胶和离体组织模型)进行原位机械训练。
>在磁驱动下,对具有不同细胞形态的软穿孔微型机器人进行原位机械刺激。
▍细胞实验:当细胞有了“私教”,功能全面提升
研究团队以小鼠成肌细胞(C2C12)、人骨髓间充质干细胞(hMSCs)、美国国立卫生研究院(NIH)小鼠成纤维细胞(3T3)等为模型,系统验证了机械刺激对细胞行为的积极影响。
1.生存与增殖:不仅活得好,还长得快
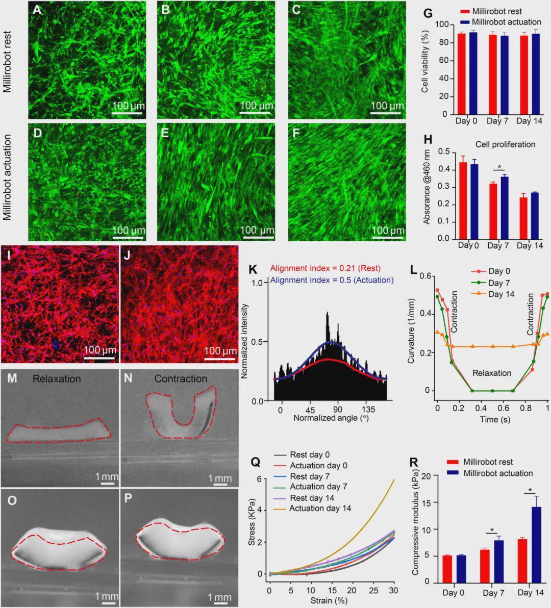
存活率高:无论是否施加机械刺激,细胞在机器人上的存活率均超过85%。
增殖增强:在最佳参数(1Hz频率,每天刺激1小时)下,机械刺激组的细胞增殖活性显著高于静止组。六边形孔结构因其较大的细胞生长面积和厚度,表现最优。
定向生长:在机械刺激的引导下,细胞倾向于沿应力方向定向排列,为后续功能化奠定了基础。
>2D细胞片软穿孔微型机器人的生物相容性以及原位机械刺激对C2C12细胞生长的影响
2.肌肉细胞功能强化:从散兵到战队
对于目标治疗肌肉损伤的C2C12细胞,机械刺激展现出了强大塑形与赋能效果。
排列更整齐:刺激28天后,细胞内的肌动蛋白纤维和细胞核呈现高度平行排列(对齐指数达0.98),而未刺激组则杂乱无章(对齐指数仅0.2)。
收缩更有力:对形成的肌管施加电脉冲刺激时,受过训练的细胞片收缩位移高达18.83微米,是未训练组的9倍以上。
分化更成熟:分子生物学分析显示,机械刺激显著上调了机械传感蛋白YAP的核定位,并提高了成肌分化关键标志物(PAX7, MyoD1,肌球蛋白重链MHC)的表达。这表明机械刺激有效激活了细胞内促分化的信号通路。
>2D细胞片生物混合微型机器人驱动对第28天肌肉细胞方向和收缩影响
3.从2D到3D:构建具有机械响应的活体组织
为了修复更大体积的组织缺损,团队进一步开发了3D细胞负载水凝胶机器人,将穿孔机器人片夹在载有细胞的基质胶水凝胶中,形成三明治结构。
经过14天的磁驱机械训练,3D构建体中的细胞同样呈现更好的定向排列。水凝胶的压缩模量显著增加,表明形成了更坚韧的工程化肌肉组织。组织切片显示,训练组肌纤维排列有序,分化标志物表达更高。
>3D细胞负载水凝胶微型机器人驱动对肌肉组织形成的影响
▍体内导航与递送:穿越蜿蜒胆管的细胞“特快专列”
细胞功能增强了,如何精准送达复杂深处的病灶?
团队开发了一套集成机器人平台,将磁驱系统与超声成像结合,实现了机器人的实时影像引导与闭环控制。
>
在离体猪肝模型中的演示令人印象深刻。
2D细胞片机器人(尺寸:6.4×2×0.2 mm)在旋转磁场驱动下,以0.24 mm/s的速度在胆管中实现波动爬行。它能自适应管道尺寸变化,从3mm宽的区域进入仅0.5mm的狭窄段(远超传统内窥镜可达范围),形状从倒C形变为正弦波形。
>
3D水凝胶机器人(更厚,约1.1mm)也能在1.5mm以上管道中运动,但在1.1mm处受阻,速度较慢(0.08 mm/s)。
>
送达后,细胞可迁移。将机器人放置于培养皿或细胞层上,其携带的细胞能有效迁移、铺展并增殖,存活率>95%,显示出良好的组织整合潜力。
此外,机器人还能作为主动贴片粘附在离体肌肉组织表面,通过磁驱收缩对深层组织(深度达5mm)施加机械应力,展示了其用于力学治疗的潜力。
▍生物相容性与挑战:迈向临床还有几步?
安全性是医疗应用的基石。大鼠皮下植入实验显示,14天后机器人多孔结构内有成纤维细胞增殖和毛细血管长入,未见明显炎症或坏死。主要器官组织学检查和血液生化指标均无异常,表明其具有良好的局部和全身生物相容性。
>离体组织变形和体内毒理学评估
然而,要实现临床转化,仍需跨越几个关键障碍:
一是材料降解性。目前使用的PDMS和钕铁硼不可降解。未来需开发可在完成功能后安全降解或吸收的生物材料(如聚己内酯等)。
二是探索更加复杂的驱动模式。目前刺激模式相对简单。探索更多样化、更接近生理的机械刺激模式,有望进一步调控细胞行为。
三是进行体内验证。当前研究主要在离体和体外进行。需要在活体动物模型中验证其疗效、长期安全性及与组织整合能力。
团队表示,下一步将聚焦于以上难点做进一步开发。
当机器人学会给细胞健身,我们离真正智能的体内修复,也许就更近了一步。
论文地址:https://www.science.org/doi/10.1126/sciadv.adx9616





